open:tech:dev:ticket_lifetime_schemas
Это старая версия документа!
Содержание
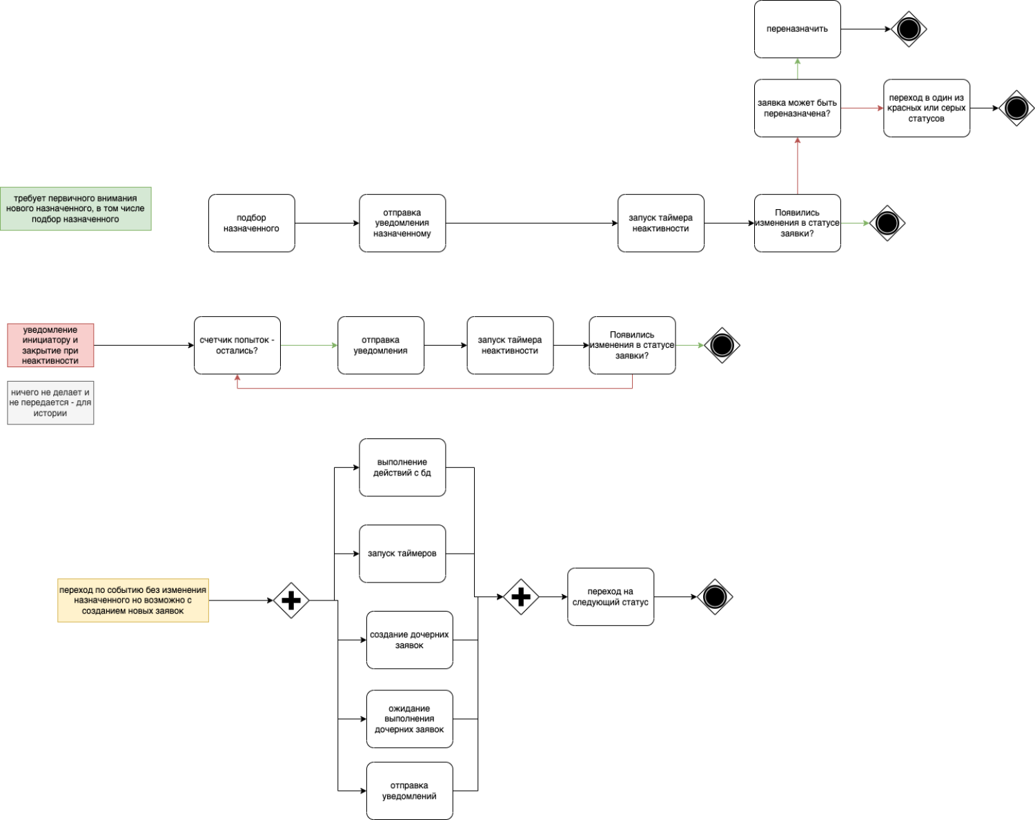
Общая идея обработки заявок
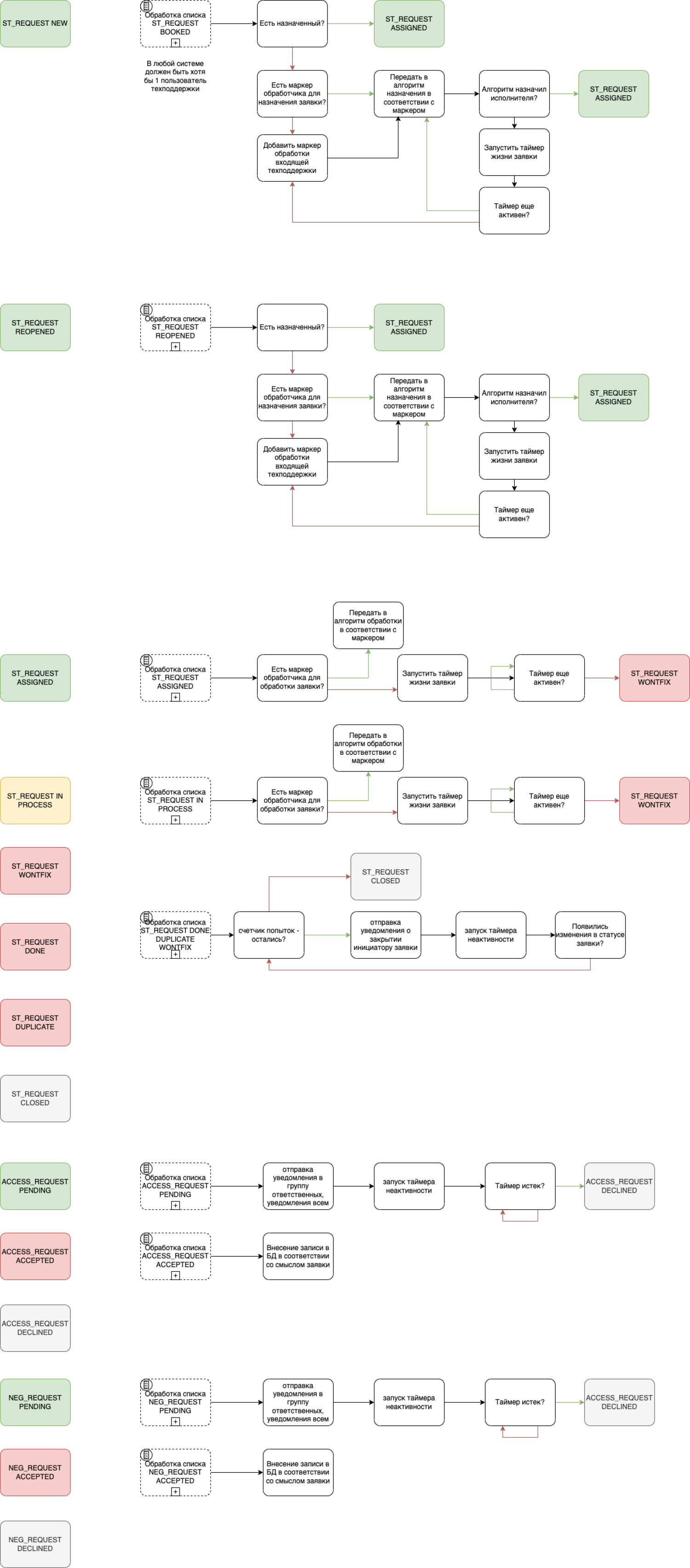
Типы заявок (описание значений - в Словарях БД.
Описание сценариев вспомогательных заявок
Описание сценариев заявок заказов сервиса
open/tech/dev/ticket_lifetime_schemas.1664436197.txt.gz · Последнее изменение: — sharixadmin



